五楼自拍
English
主页
五楼自拍概况
五楼自拍简介
历史沿革
历任领导
现任领导
组织机构
党群工作
五楼自拍公告
党群活动
党员风采
学习园地
公示信息
师资队伍
师资概况
教师主页
人才招聘
教育教学
本科生教育
研究生教育
科学研究
五楼自拍公告
科研概况
科研动态
公示信息
学生工作
五楼自拍公告
管理规定
团学活动
就业政策
公示信息
国际交流
五楼自拍公告
联合培养
合作研究
国际会议
公示信息
校友之窗
校友动态
校友相册
校友风采
办事指南
党务工作
人事工作
本科生教务
研究生教务
学生工作
国际化工作
科研管理
仪器及资产
财务报销
科学研究
五楼自拍公告
科研概况
研究基地
科研项目
科研成果
科研动态
公示信息
科研动态
当前位置:
主页
>
科学研究
>
科研动态
>
正文
>
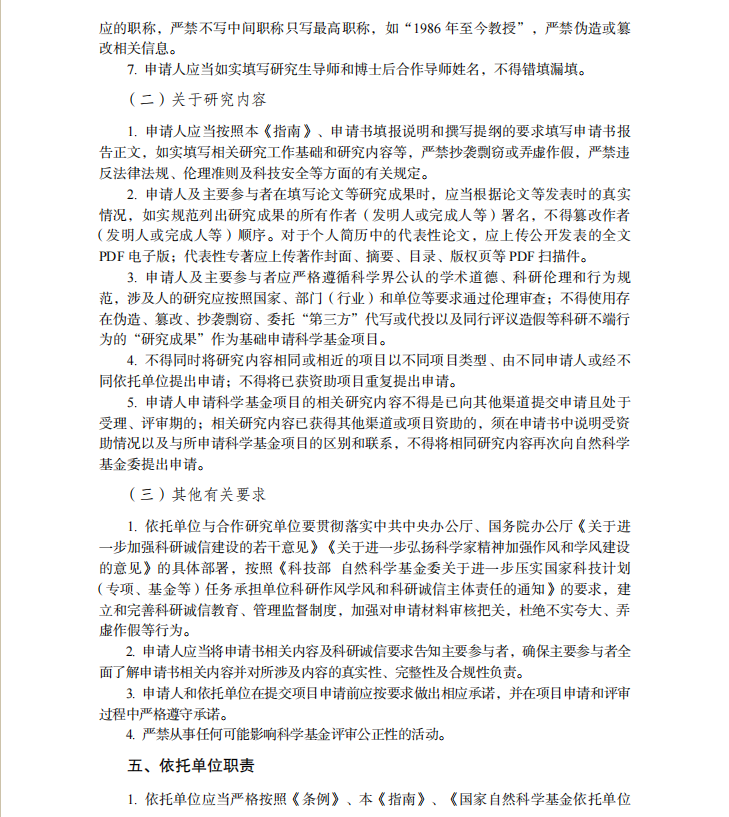
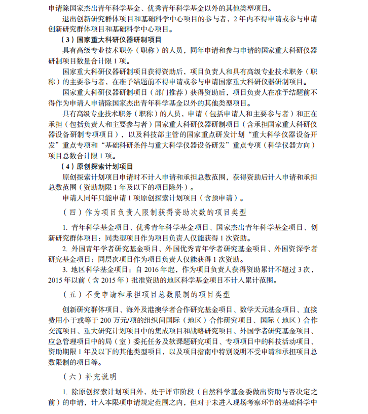
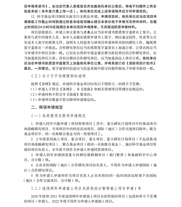
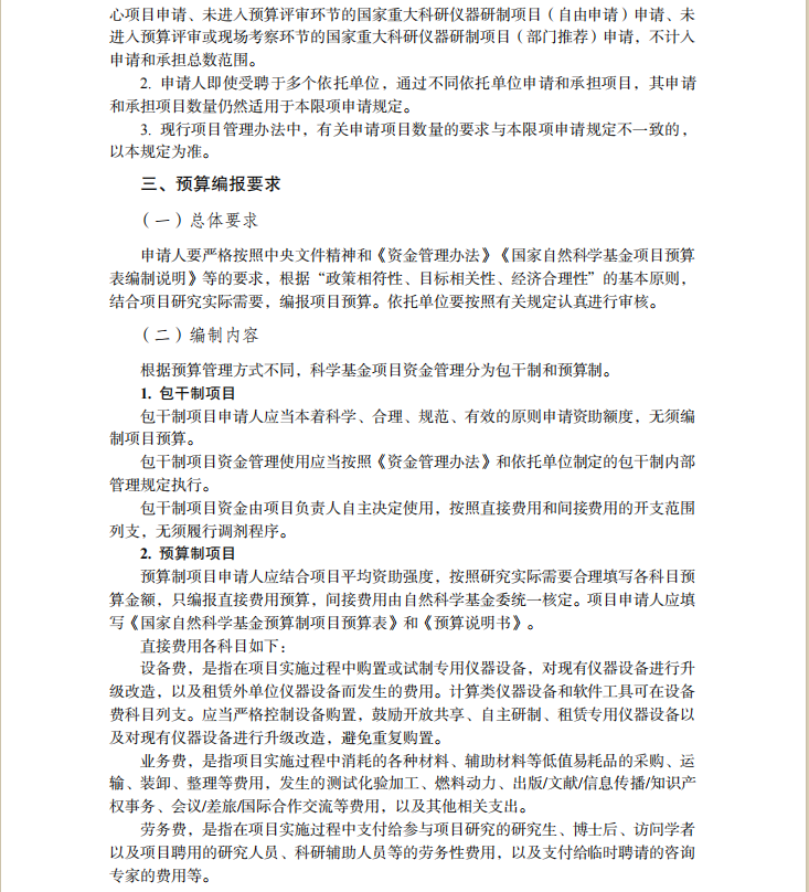
2022年国家自然科学基金项目申请规定
作者:
时间:2022-01-21
点击数量:
2022年1月19日,国家自然科学基金委员会发布2022年国家自然科学基金项目申请规定,网址链接
原文如下:
上一篇:
2022年度国家自然科学基金项目指南
下一篇:
关于开展2020年第十七届王大珩光学奖推荐与评选工作的通知